发布时间:2022-08-22
案例要点
金鹏环保根据治理场景和废气成分,分别使用流化床动态吸附技术、活性炭除臭技术、生物除臭技术、化学洗涤除臭技术,有效地达成废气净化目的。

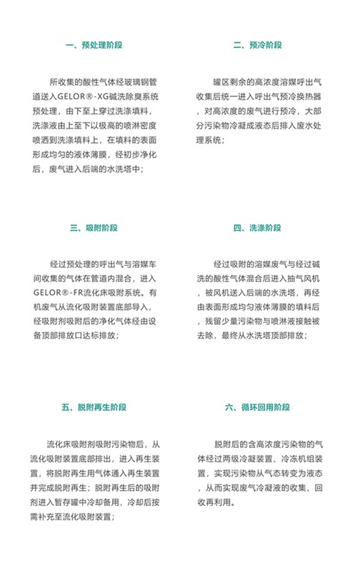
该项工程四大除臭区域以罐区除臭最为关键,而罐区除臭的工艺要求极高,金鹏环保在此使用了最新的流化床动态吸附技术,以下为流化床动态吸附的工艺原理。

施工期间与其他施工单位交叉作业面众多,导致施工空间受到极大的阻碍,原本紧凑的工期显得更为紧迫。金鹏环保工程项目人员通过科学规划和高效执行,成功实现按时竣工和评估验收,得到业主客户的高度肯定。

